制药行业
- 行业
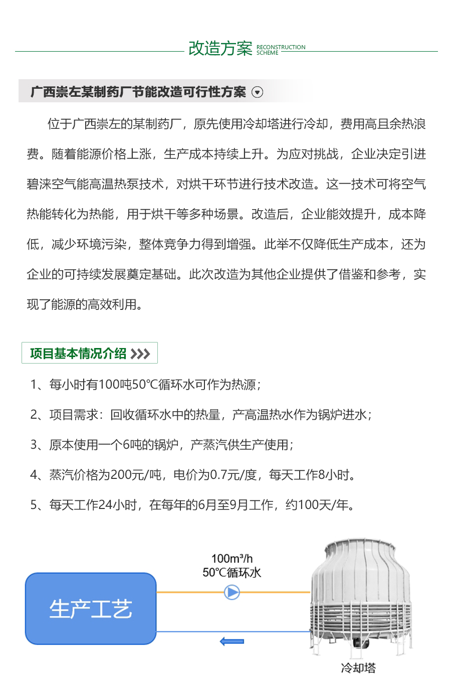
现状
- 制药行业在能耗、能源成本、能效、废热处理和设备等方面面临诸多挑战。高能耗和能源成本是制药企业持续发展的两大难题,不仅增加了生产成本,还对环境造成了压力。此外,低能效也是制药行业普遍存在的问题,这主要与设备老旧、技术落后有关。废热处理和利用同样是一个亟待解决的问题。许多制药企业缺乏有效的废热回收技术,导致能源浪费严重。最后,设备维护也是一大痛点。制药设备种类繁多,维护难度大,需要专业的技术人员进行定期检查和维修,以确保设备的稳定运行。
- 痛点
归纳
- 1、高能耗;2、高成本;3、低能效;4、废热处理不足;5、设备维护困难等。
- 咨询
-
电话
- 销售热线:
- 400-830-8160
- 售后服务热线:
- 400-830-8166
- VR全景
-
微信
扫一扫添加
- 回顶